La artritis reumatoide es una enfermedad autoinmune que afecta a un gran número de personas en Chile, con más de 100.000 casos diagnosticados. Esta condición no solo impacta las articulaciones, sino que también puede comprometer otros órganos vitales como el corazón, los pulmones y los ojos. En el contexto del Mes de la Artritis Reumatoide, es crucial que las personas estén informadas sobre los síntomas y los factores de riesgo asociados, así como sobre las opciones de tratamiento disponibles. La detección temprana es fundamental para evitar complicaciones graves y mejorar la calidad de vida de quienes padecen esta enfermedad.
### Síntomas Clave para la Detección Temprana
La identificación de los síntomas de la artritis reumatoide es esencial para un diagnóstico oportuno. Entre los signos más comunes se encuentran:
1. **Dolor y aumento de volumen en las articulaciones**: Este síntoma puede ser uno de los primeros en aparecer y suele afectar principalmente a las muñecas, manos, rodillas y pies.
2. **Rigidez matinal**: Si la rigidez en las articulaciones dura más de 30 minutos al despertar, es un indicativo importante de que podría tratarse de artritis reumatoide.
3. **Falta de energía**: La fatiga persistente que no se relaciona con el esfuerzo físico puede ser un síntoma alarmante.
4. **Malestar general**: Este síntoma puede manifestarse de diversas formas y es importante no ignorarlo.
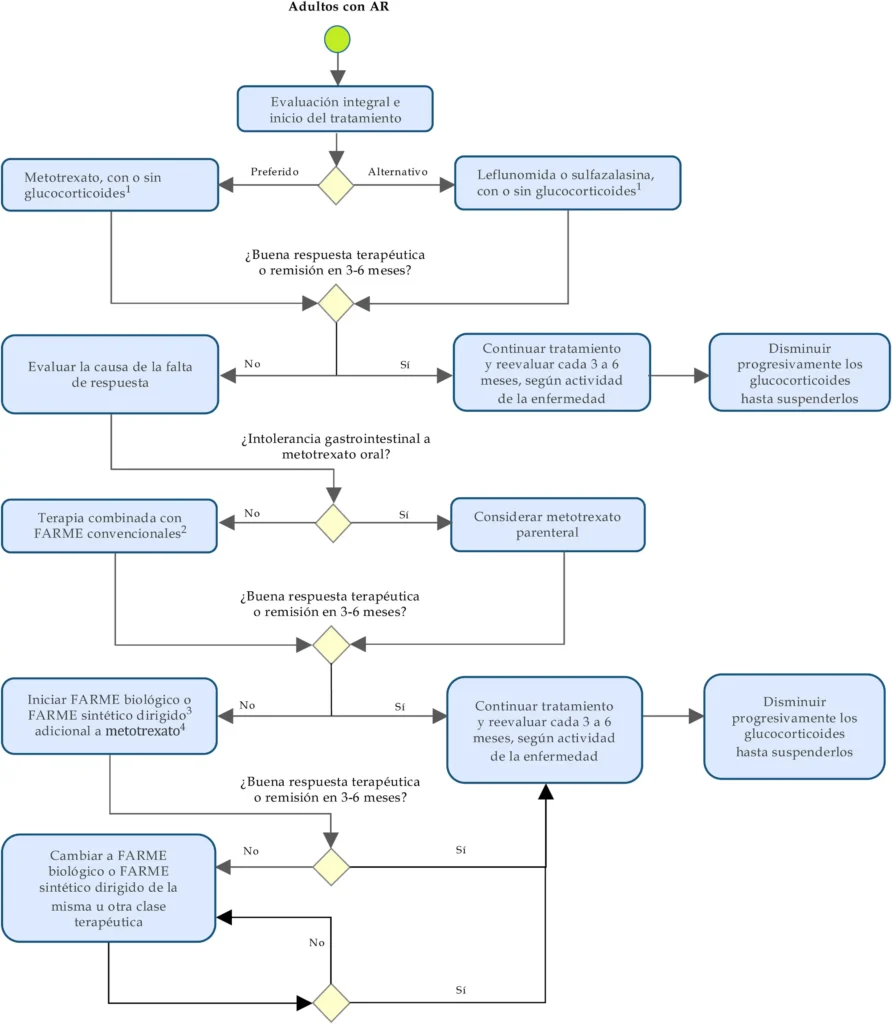
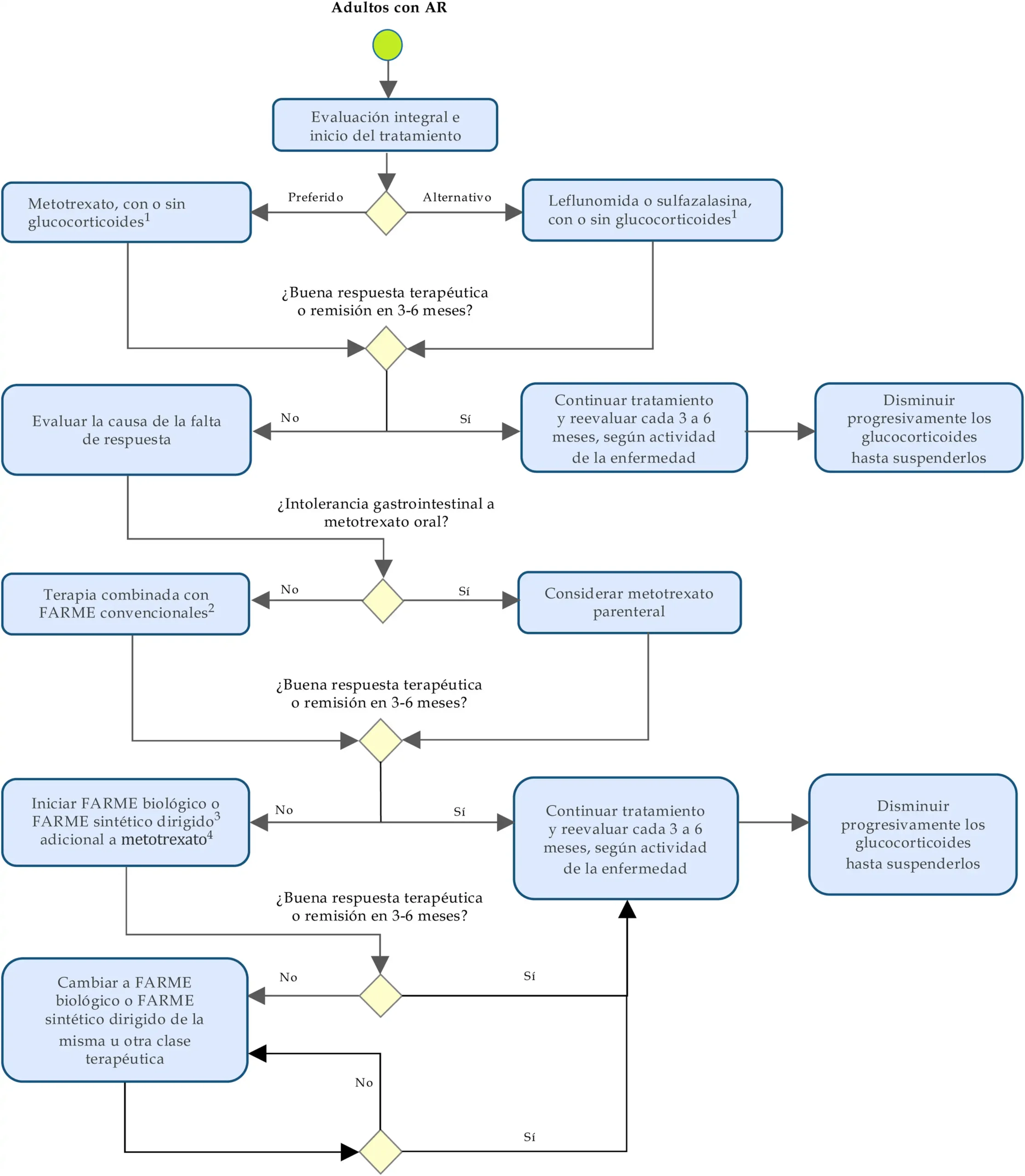
La doctora Silvana Saavedra, reumatóloga del Hospital Clínico de la Universidad de Chile, enfatiza que la «ventana de oportunidad» para un diagnóstico temprano se sitúa entre los primeros 3 y 6 meses desde la aparición de los síntomas. Durante este periodo, un tratamiento adecuado puede modificar significativamente el pronóstico a largo plazo, evitando así el daño articular irreversible y la discapacidad.
### Factores de Riesgo y Estrategias de Tratamiento
Existen varios factores que pueden aumentar la probabilidad de desarrollar artritis reumatoide. Entre ellos se destacan:
– **Tabaquismo**: Este es el factor de riesgo más relevante y prevenible. Dejar de fumar puede reducir significativamente el riesgo de desarrollar la enfermedad.
– **Antecedentes familiares**: Si hay casos de artritis reumatoide en la familia, el riesgo se incrementa.
– **Obesidad**: El exceso de peso puede contribuir al desarrollo de la enfermedad.
– **Enfermedad periodontal**: La salud bucal está relacionada con la salud general, y las infecciones en las encías pueden ser un factor de riesgo.
– **Género**: La artritis reumatoide es más prevalente en mujeres que en hombres.
El tratamiento de la artritis reumatoide es multidimensional e incluye medicamentos, cuidados integrales y cambios en el estilo de vida. Las opciones farmacológicas disponibles son variadas y pueden incluir:
– **Antiinflamatorios no esteroidales (AINEs)**: Estos medicamentos ayudan a reducir la inflamación y el dolor.
– **Fármacos modificadores de la enfermedad (FAMEs)**: Estos son cruciales para modificar el curso de la enfermedad y prevenir el daño articular.
– **Terapias biológicas y biosimilares**: Estas opciones más recientes han demostrado ser efectivas en el manejo de la enfermedad.
Además de los tratamientos médicos, es fundamental que los pacientes adopten un enfoque proactivo hacia su salud. Esto incluye mantener un estilo de vida saludable, realizar ejercicio regularmente y seguir una dieta equilibrada. La educación sobre la enfermedad y el autocuidado son componentes esenciales para manejar la artritis reumatoide de manera efectiva.
La artritis reumatoide puede ser una enfermedad desafiante, pero con la información adecuada y un enfoque proactivo, es posible vivir una vida plena y activa. La detección temprana y el tratamiento adecuado son claves para mejorar el pronóstico y la calidad de vida de quienes la padecen.
